Présentation

Face aux nouvelles réalités générées par l’ infobésité, c’est-à-dire, la surcharge d’information devenue quasi impossible à gérer, le Petit Guide vert sur la gestion des courriels et de la messagerie fait suite au Petit Guide bleu de la gestion des documents et des archives. Ces outils visent à répondre à nos besoins pressants d’organiser, classer et trier l’ensemble de nos documents dans une perspective à la fois de transparence et de transmission de la mémoire de nos organismes.

À l’ère des technologies numériques, les courriels, les médias sociaux et leurs messageries instantanées ont non seulement façonné nos modes de communication, mais aussi l’environnement et l’organisation du travail. Plus qu’un mode de transmission, les informations qui transitent dans nos boîtes courriel et nos boîtes de messageries sont des documents à part entière qui peuvent nécessiter des engagements et des prises de décisions. Qu’ils soient affectés aux tâches administratives ou de création, de production et de diffusion, tous les travailleurs et travailleuses culturel.le.s envoient et reçoivent quotidiennement des messages de toutes sortes. Si nous maîtrisons les divers modes de transmission, il en va autrement de la gestion de nos boîtes de messageries qui se retrouvent surchargées par des milliers de messages. Force est de constater que la plupart d’entre nous gèrent de manière intuitive ces documents, ce qui peut occasionner une opacité d’information, voire une perte de cohésion, au sein de nos organismes. Cela se vérifie notamment par une interruption dans le suivi des dossiers lors d’un changement de personnel, d’un changement d’adresse électronique ou de plate-forme de communication.

Dès lors, comment gérer ce flux incessant de messages et de documents ? Comment les traiter ? Comment déterminer leurs différentes valeurs et leur importance ? Quelles sont nos responsabilités à titre d’utilisateur ? Comment éviter la perte d’information et assurer sa transférabilité d’une personne à l’autre ? Comment et que doit-on conserver pour la prise de décision, mais aussi pour la mémoire de l’organisme ? Si le courriel demeure toujours pertinent, doit-on avoir recours à d’autres plates-formes de partage de documents pour communiquer et partager de l’information ?

L’objectif du Petit Guide vert sur la gestion des courriels et de la messagerie est de permettre aux travailleuses et travailleurs culturels d’apprendre les principes de base provenant de l’archivistique et de développer des bonnes pratiques pour mieux gérer, traiter et archiver ce flux continu de messages et de documents électroniques.

Nous espérons que ce troisième ouvrage de la collection des Petits Guides vous sera utile et qu’il s’ajoutera dès lors à votre collection d’ouvrages indispensables !

Lucie Bureau, chargée de projet aux archives
Catherine Bodmer, coordonnatrice à la formation et au développement professionnel
Regroupement des centres d’artistes autogérés du Québec

1. Introduction

Les communications sont au cœur de l’administration et de l’organisation de nos activités professionnelles depuis toujours. Cependant, à l’ère du numérique, les outils de communication sont de plus en plus rapides, simples et omniprésents. Ils servent autant à fixer le moment d’un rendez-vous qu’à soumettre une demande de subvention ou à décliner une offre contractuelle. En outre, les outils de communication électroniques rendent floue la frontière entre les sphères personnelle et professionnelle.

Les courriels et autres messageries électroniques ont aussi les défauts de leurs qualités. Nous répondons parfois trop rapidement ou de manière incomplète à une requête. De plus, nous passons beaucoup de temps à vérifier l’arrivée de nouveaux messages.

Une étude réalisée par la firme Lafond auprès de 1000 gestionnaires a révélé que 80 % d’entre eux investissaient plus de 20 % de leur journée de travail à gérer les courriels. En effet, si vous recevez quotidiennement entre 30 et 40 messages et que votre logiciel de courriel vous avise immédiatement de l’entrée d’un nouveau message, cela peut représenter jusqu’à 40 interruptions dans votre journée de travail. Si à chacune de ces interruptions vous prenez entre 2 à 5 minutes pour les lire et y répondre, vous consacrez ainsi quotidiennement entre une et trois heures de votre temps à gérer vos messages.

Le Petit Guide vert sur la gestion des courriels et de la messagerie a pour but de vous aider à mieux encadrer l’utilisation des outils de communication électroniques. Il vous propose les principales composantes d’une politique et vous explique comment intégrer la gestion des courriels dans vos outils de gestion des documents et des archives. Le guide vous présente également une série de bonnes pratiques et des informations technologiques pour protéger vos communications. Enfin, vous y trouverez un lexique et des références bibliographiques.

Note de l’auteur

Tous les liens vers des sites Web étaient fonctionnels au moment de la distribution initiale de ce document.

2. L’utilisation des outils de gestion

Si votre organisme possède des outils de gestion des documents et des archives, tel qu’un plan de classification et un calendrier de conservation, cette section vous indique les ajouts ou les modifications nécessaires pour intégrer les courriels. Si votre organisme n’en possède pas, inspirez-vous du Petit Guide bleu de la gestion des documents et des archives produit par le RCAAQ pour vous lancer.

Pour les autres messageries

En ce qui concerne les systèmes de communication comme la messagerie texte (SMS) et la messagerie instantanée (Slack, Hangout, Messenger), il n’est pas possible d’appliquer directement des outils de gestion comme le plan de classification et le calendrier de conservation car leur technologie est trop différente du courriel.

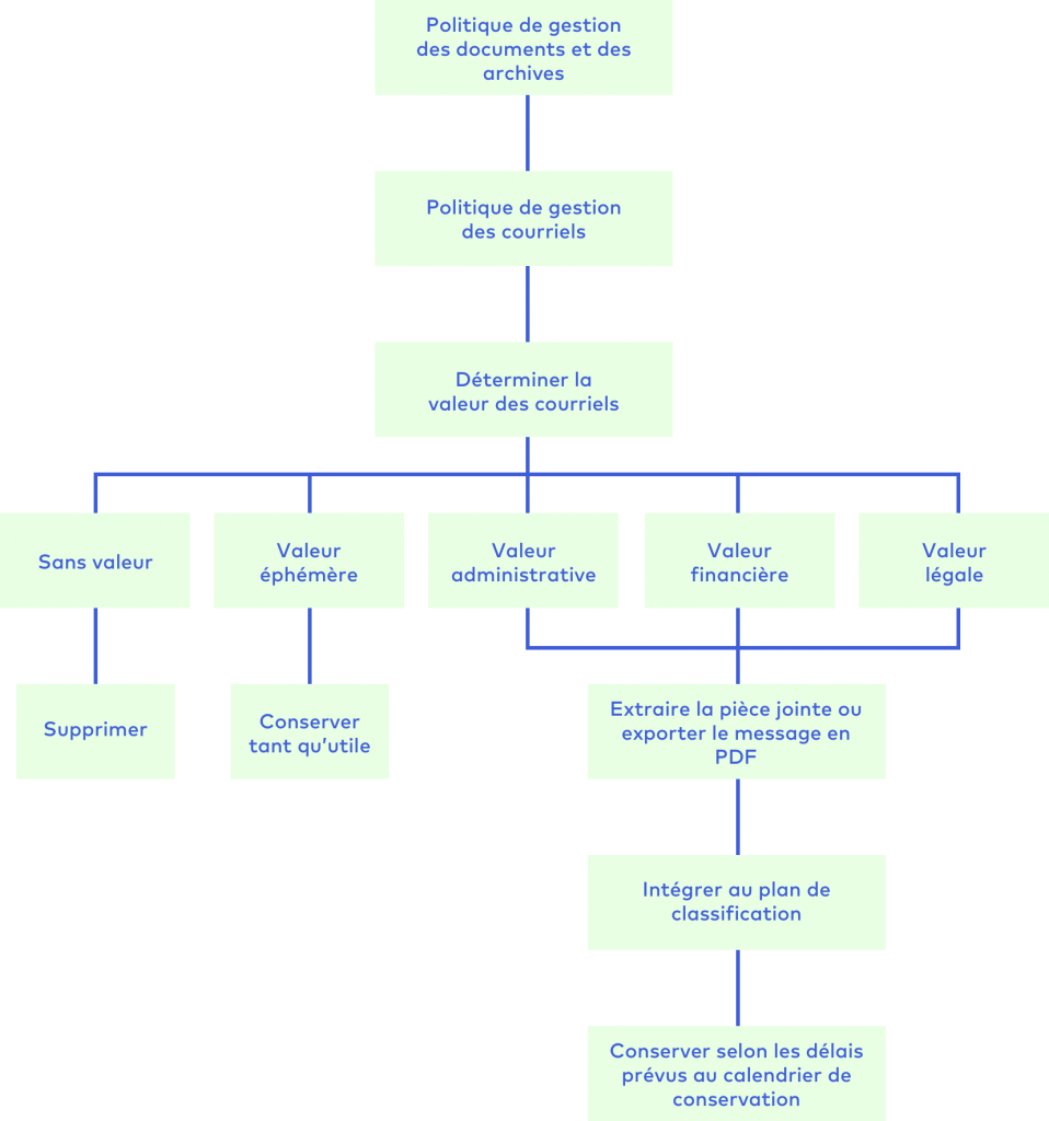
2.1 Schéma de la gestion des courriels

 

2.2 La politique de gestion des documents et des archives

Si votre organisme est doté d’une politique de gestion des documents et des archives, vous pouvez y intégrer des éléments spécifiques à la gestion des courriels, mais il est aussi possible de rédiger une politique spécifique à ceux-ci.

Dans les deux cas, la politique a comme objectif d’encadrer l’utilisation quotidienne du courriel par les dirigeant.es et les employé.es d’un organisme. Elle permet également de formaliser les pratiques et d’uniformiser la gestion des documents produits et reçus dans les logiciels de courriel.

Nous vous présentons les principales composantes d’une politique de gestion des courriels à l’ annexe A.

Il est important de noter que le classement et l’enregistrement de vos courriels ne doivent pas se faire uniquement dans votre logiciel de courriel. Vous devez les classer dans votre arborescence ou plan de classification, avec les autres documents produits ou reçus par votre organisme.

2.3 Le plan de classification

Le plan de classification est un outil de repérage des documents et des archives. Il donne un contexte à la création et à la réception des documents selon les activités de votre organisme. L’un des avantages importants du plan de classification est qu’il permet une certaine continuité dans la gestion des documents, même lorsqu’il y a un roulement dans le personnel. Les nouveaux et nouvelles employé.es n’ont pas à réinventer la roue, elle existe déjà. Comme le courriel est déjà un document au sens de la Loi concernant le cadre juridique des technologies de l’information, son utilisation ne demande aucune modification au plan de classification de votre organisme.

Comme toute correspondance, les courriels trouveront leur place dans votre plan de classification, selon leur contenu et non selon leur forme ou leur support. La section 3 du guide explique comment déterminer la valeur d’un courriel ou d’un message. Vous pouvez vous en inspirer pour déterminer s’il y a lieu de le classer et de le conserver.

Importance de gérer les documents hors du logiciel de courriel (accès, dédoublement, etc.)

Il y a des inconvénients importants à gérer des documents dans le logiciel de courriel. En voici quelques-uns :

  1. Votre logiciel de courriel n’est accessible à personne d’autre (sauf peut-être votre administrateur réseau). Lors de vos absences, vos collègues n’ont pas accès
    aux documents prisonniers de votre logiciel courriel.
  2. Pour rendre vos documents accessibles, tout en les conservant dans votre logiciel de courriel, vous devez les dédoubler (faire une copie que vous enregistrez sur le disque dur ou le réseau).
  3. Des documents (sous la forme de pièce jointe) pourraient se trouver séparés des dossiers et ainsi ne pas être disponibles lors d’une prise de décision.
  4. Il devient très difficile d’appliquer le calendrier de conservation (en plus de le faire sur l’espace de stockage de votre ordinateur ou réseau, il faut le faire dans chaque logiciel de courriel).

Appliquer le plan de classification dans le logiciel de courriel

Si vous n’arrivez pas à sortir complètement de votre logiciel de courriel, il est possible de recréer la structure de votre plan de classification dans votre logiciel de courriel. Il s’agira d’une mesure transitoire, car vous aurez encore les inconvénients de la gestion des documents dans le logiciel de courriel.

Exporter le courriel en PDF

Une manière simple de sortir le courriel de votre boite de réception ou d’envoi est de l’exporter en PDF.

Il suffit de commander une impression pour choisir le format PDF comme format de sortie.

Si votre système d’exploitation ne possède pas cette fonctionnalité, vous pouvez installer un logiciel libre comme PDFCreator. Une fois le logiciel installé, votre système d’exploitation vous proposera une imprimante PDF. Pour vous en servir, commandez une impression comme d’habitude, mais sélectionnez PDFCreator comme imprimante.

2.4 Le calendrier de conservation

Le calendrier de conservation est un outil qui regroupe les règles de conservation dont se dote un organisme pour rationnaliser la conservation de ses archives. Tout comme pour le plan de classification, le calendrier de conservation ne demande pas de modifications importantes pour la gestion des courriels.

C’est la valeur attribuée au courriel, telle que décrite à la section 3, qui vous permet d’appliquer la règle de conservation appropriée à l’ensemble du dossier et non seulement au courriel.

3. Gérer les courriels selon leur valeur

Les courriels peuvent être regroupés en cinq catégories :

  1. Les courriels à valeur administrative ;
  2. Les courriels à valeur légale ;
  3. Les courriels à valeur financière ;
  4. Les courriels éphémères ;
  5. Les courriels sans valeur.

La manière de gérer les courriels varie selon la valeur de chaque catégorie. En effet, c’est sa valeur qui détermine s’il doit être classé, enregistré et conservé. À l’inverse, un courriel sans valeur demande moins d’efforts de gestion, car sa durée de conservation est très courte. Voici en détail comment déterminer la valeur d’un courriel pour le catégoriser. Le tableau à l’ annexe B peut vous servir d’aide-mémoire.

À part les courriels à valeur éphémère et les courriels sans valeur, les courriels doivent être classés et conservés hors de vos logiciels de courriel.

N’oubliez pas que seul l’utilisateur a accès à ses courriels, ce qui peut causer de nombreux ennuis à votre organisme durant l’absence ou lors du départ de cet utilisateur.

3.1 Les courriels à valeur administrative

Le contenu des courriels à valeur administrative prouve la transmission d’un document ou peut contenir une prise de décision.

Les courriels à valeur administrative sont classés selon l’activité ou le sujet dans votre arborescence de fichiers. Leur durée de conservation dépendra de votre calendrier de conservation. Si le courriel ne sert que de lettre de transmission pour une pièce jointe, il pourra être détruit plus rapidement, puisque c’est la pièce jointe qui a une valeur et non le courriel de transmission.

3.2 Les courriels à valeur légale

Un courriel a une valeur légale lorsqu’il a la nature d’un contrat, ou de l’acceptation d’un contrat, ou de n’importe quel autre document à caractère légal.

Tout comme le courriel à valeur administrative, le courriel à valeur légale sera classé selon l’activité ou le sujet. Il est important de conserver le courriel au complet incluant les entêtes, c’est-à-dire la date de transmission et le destinataire, pour que celui-ci ait une valeur probante. Dans ce cas, il est fortement recommandé de consigner l’essentiel de votre courriel dans une pièce jointe.

3.3 Les courriels à valeur financière

Un courriel à valeur financière prouve une transaction. Il peut s’agir d’un reçu ou d’une facture.

Le courriel à valeur financière doit être classé avec les autres pièces justificatives de votre organisme pour faciliter la comptabilité et la vérification financière interne ou externe.

3.4 Les courriels à valeur éphémère

Les courriels éphémères contiennent de l’information à court terme. En voici quelques d’exemples :

  • Une demande pour obtenir une copie d’un document ;
  • Le rappel d’une date ou d’un rendez-vous important ;
  • Une invitation à appeler quelqu’un par téléphone;
  • L’accusé de réception d’un rapport ou d’une information, qui n’est pas exigé en vertu d’une loi
    ou d’un règlement ;
  • Une note de service, un mémo interne, à l’exception de ceux liés à des dossiers spécifiques ;
  • Un courriel d’information générale, à l’exception de ceux liés à des dossiers spécifiques ;
  • Un courriel annonçant qu’un document est disponible pour la visualisation ou le téléchargement.

Les courriels à valeur éphémère peuvent être conservés dans le logiciel de courriel et devraient faire l’objet d’une conservation assez courte.

Alternatives au courriel éphémère

Pour fixer la date d’une réunion: utiliser un service de planification en ligne, comme Framadate ou Doodle.

3.5 Les courriels sans valeur

Les courriels sans valeur ne correspondent à aucun des critères des autres types de courriels. Il s’agit des courriels personnels; des avis qui ne sont pas liés à une activité professionnelle; des discussions; des courriels d’une liste de diffusion qui n’amènent pas de suivi de la part de l’organisme; des copies ou des extraits de documents diffusés qui n’amènent pas de suivi de la part de l’organisme; des pourriels, c’est-à-dire les courriels non sollicités à caractère commercial ou sans intérêt.

Les courriels sans valeur sont gérés directement dans le logiciel de courriel et leur destruction doit être prévue dans votre politique de gestion des courriels.

4. La conservation des courriels

Comme tous les dossiers et documents de votre organisme, la conservation des courriels doit reposer sur le calendrier de conservation.

Une fois les courriels et les pièces jointes enregistrés dans votre plan de classification, que faire des courriels qui sont encore dans le logiciel de courriel ? Comme les courriels ayant une valeur sont classés dans votre arborescence de fichiers, il ne reste que des impératifs technologiques à considérer. Il existe trois scénarios :

  1. Tout conserver, tout supprimer ;
  2. Conserver pour tant de jours, tant de mois, tant d’années ;
  3. L’utilisateur décide par lui-même.

Dans les trois cas, le scénario choisi doit être spécifié dans votre politique de gestion des courriels. La section 5.6 vous propose des suggestions pour faire le ménage de vos logiciels de courriel.

Par contre, les courriels éphémères et sans valeur doivent être détruits sur une base régulière. Votre organisme doit inscrire sa ligne de conduite dans sa politique de gestion des courriels.

5. Les bonnes pratiques

Voici une série de bonnes pratiques autour de l’utilisation du courriel. Il faudra y apporter des ajustements pour les autres formes de messagerie. Toutefois, dans l’ensemble, les mêmes procédures s’appliquent.

5.1 Le format de l’adresse

Une adresse courriel comporte trois éléments : (1) l’identifiant, (2) le @ et (3) le nom de domaine. Ce qui donne : identifiant@nomdedomaine.

Le seul élément sur lequel votre organisation a de la flexibilité est l’identifiant. La seule règle stricte est que l’identifiant doit être unique. Voici quelques conseils pour choisir un identifiant.

5.1.1 La fonction comme identifiant

Utiliser la fonction, et non le nom de l’employé.e. Par exemple : directeur@exemple.org

Cette approche a l’avantage de fournir une série d’adresses courriel stable s’il y a un bon roulement du personnel. Ainsi, l’adresse est neutre et n’a rien d’une adresse personnelle.

Cette approche est plus facile d’utilisation dans les petits organismes qui ont peu ou pas de chance d’avoir deux employé.es occupant la même fonction.

5.1.2 Le nom comme identifiant

Utiliser le prénom et le nom comme identifiant, par exemple : prenom.nom@exemple.org

L’avantage de cette structure est de fournir une adresse personnalisée. Par contre, comme elle doit être unique, il se peut que vous deviez ajouter un chiffre pour distinguer deux employé.es ayant le même nom. Ainsi, les employé.es ayant un prénom et/ou un nom de famille composé devront probablement abréger leur prénom pour éviter d’utiliser une adresse courriel trop longue. Par exemple : jean-pierre.lemonde@exemple.org deviendra jp.lemonde@exemple.org.

À noter toutefois que l’utilisation d’une adresse avec le prénom et le nom pourrait amener les employé.es à considérer cette adresse comme une adresse personnelle.

Enfin, l’adresse ne doit plus être utilisable après le départ de l’employé.e. Nous verrons, à la section 9, comment gérer le départ d’un.e employé.e.

5.1.3 Alias et redirection

Vous n’arrivez pas à vous décider sur la forme des adresses courriel ? Ou encore les deux formes précédentes ont des avantages pour votre organisme ? Il est possible de créer des alias et de configurer une redirection. Ainsi, une adresse générique comme info@exemple.org pourra être redirigée vers nom.prenom@exemple.org.

5.2 L’objet

Il importe de toujours fournir un objet à un courriel. Vous pouvez configurer votre logiciel ou votre service de courriel en ligne pour qu’il affiche un message soulignant votre oubli de remplir le champ Objet.

L’objet du courriel, tout comme celui d’une lettre, doit être court et précis afin de faciliter la compréhension du message envoyé. Vous pouvez consulter des exemples sur le portail de l’Office de la langue française. Le champ objet sera automatiquement modifié par le logiciel de courriel lors d’une réponse à un courriel reçu. Le champ objet débutera par RE: pour indiquer qu’il s’agit d’une réponse. Les RE: peuvent s’accumuler lorsque l’échange de courriels s’allonge. Pour plus de clarté, retirer les RE: excédentaires.

5.3 Copie conforme

Le courriel permet d’envoyer un message à plus d’un destinataire à la fois. Les champs de copie conforme (cc) et de copie conforme invisible (cci) sont très pratiques à cet égard. L’utilisation de la copie conforme invisible permet d’envoyer le même courriel à un destinataire principal et à un destinataire dont l’identité demeurera invisible au destinataire principal. À l’inverse, la copie conforme signale au destinataire principal qu’il y a un autre destinataire, et qu’il pourra voir l’adresse courriel de celui-ci.

Si vous devez envoyer un courriel à plusieurs destinataires, dont aucun n’est un destinataire principal (comme une infolettre), il est de bonne pratique de créer une liste d’envoi et de placer toutes les adresses dans le champ de copie conforme invisible (cci). L’utilisation du cci permettra d’éviter la catastrophe du Répondre à tous et d’assurer une plus grande discrétion à propos des adresses.

5.4 Répondre à tous

Véritable cauchemar des administrateurs réseaux, la fonction Répondre à tous permet de répondre à tous les destinataires principaux qui sont en copie conforme d’un message. Il faut utiliser le gros bon sens avant d’utiliser la fonction Répondre à tous et s’assurer que celle-ci est appropriée au contenu du message ou aux habitudes du groupe.

5.5 Les pièces jointes

Votre courriel commence à être long ? Vous utilisez le courriel pour accepter ou refuser un contrat ? L’utilisation de la pièce jointe est probablement la plus appropriée dans ces cas. La pièce jointe offre deux avantages. D’une part, elle sépare le contenu important du message et, d’autre part, il est plus facile de gérer la pièce jointe que le message courriel dans votre arborescence de fichiers.

5.6 Étiquette (Nétiquette)

Le courriel et les autres messages instantanés sont des outils de communication qui nécessitent certaines règles pour éviter les dérapages ou les conflits.

Le courriel, et encore plus la messagerie instantanée, sont très proches de la communication orale. Il faut donc éviter certains pièges que peuvent poser l’humour ou le sarcasme. L’interprétation de l’humour et du sarcasme est très personnelle. Ce que vous trouvez drôle n’est pas nécessairement drôle pour le destinataire de votre message.

Voici quelques règles inspirées du portail de l’Office québécois de la langue française :

  • Soyez courtois ;
  • N’envoyez pas de courriel sans objet ;
  • Rédigez un objet court, mais significatif ;
  • Utilisez une signature professionnelle à la fin de votre message, sans image lourde ;
  • Évitez l’utilisation d’image de fond et de polices de caractères amusantes et conservez la même police et la même taille dans tout le message ;
  • Envoyez un accusé de réception si vous ne pouvez pas répondre dans les 48 heures à un message entrant ;
  • Répondez rapidement pour aviser un expéditeur si vous avez reçu son message par erreur ;
  • Utilisez des plateformes de partage ou l’infonuagique (comme ownCloud, Dropbox ou Drive) pour échanger les documents. Cela permet d’envoyer des messages moins lourds ;
  • N’utilisez la copie conforme seulement si c’est absolument nécessaire ;
  • Ne participez pas aux chaînes de courriels ;
  • Évitez d’écrire en majuscules, car cela équivaut à crier ou à protester avec force.

Si vous avez des correspondants ailleurs dans le monde, familiarisez-vous avec leur nétiquette et leur utilisation des émojis ou sur la forme des prénoms et des patronymes. Ce qui est acceptable ici ne l’est peut-être pas nécessairement ailleurs, et vice-versa.

Enfin, éviter de répondre trop rapidement, surtout dans le cas d’un message négatif.

5.7 Ménage régulier

Un ménage régulier de votre logiciel de courriel est une bonne pratique pour limiter le volume de messages conservés.

L’interface principale de votre logiciel de courriel vous présente habituellement la boite des entrants. Il importe de vider régulièrement vos dossiers Corbeille et Pourriels. Il est aussi possible d’automatiser cette tâche dans les paramètres de votre logiciel.

Faites aussi le ménage de votre dossier de courriels envoyés. Appliquez les mêmes critères que pour les courriels reçus (voir la section 3). De cette manière, vous ne conserverez que les courriels envoyés qui ont une valeur pour votre organisme.

Il vous revient de déterminer la fréquence de ce ménage régulier : votre choix peut dépendre du niveau d’automatisation du ménage, du volume de messages et du nombre de boites de courriels à gérer. N’hésitez pas à inclure le ménage régulier dans votre politique de gestion (voir 2.2).

Faire un ménage manuellement

Peu importe votre logiciel de courriels, il est possible d’y effectuer des recherches et des actions en lot. Voici deux exemples :

  • Dans Gmail, tapez in : inbox before : 2010/01/01 ou la date de votre choix dans la barre de recherche puis cliquez sur le bouton de recherche. Supprimez les courriels correspondant à votre critère de recherche.
  • Dans Outlook, effectuez une recherche received : <2010/01/01 pour ne repérer que les courriels reçus avant le 1er janvier 2010. Sélectionnez les courriels trouvés, puis supprimez-les.

Faire un ménage automatiquement

Les services et les logiciels de courriels permettent de créer des filtres et des actions qui seront lancées automatiquement selon des déclencheurs (comme la date).

Par exemple, dans Gmail vous pouvez créer un filtre pour les promotions et configurer une action (la suppression) tous les 30 jours. Voici les étapes à suivre :

  1. Créer un filtre dans ParamètresFiltres et adresses bloquéesCréer un filtre (en bas de la page)
  2. Dans la case Contient les mots, écrivez : category:promotions older_than:30d
  3. Cliquez sur Créer un filtre à partir de cette recherche
  4. Dans la boite Lorsqu’un message correspondant à cette recherche arrive : sélectionner l’action à effectuer. Vous sélectionnerez Supprimer.
  5. Enfin, cliquez sur le bouton bleu Créer un filtre.

6. Les lieux et les formats de conservation

6.1 Les lieux de conservation des courriels

Si le logiciel de courriel est idéal pour rédiger, envoyer et recevoir des courriels, qu’en est-il de son utilité pour conserver les courriels et les pièces jointes envoyés et reçus ? La bonne pratique veut que les courriels ayant une valeur légale ou financière soient conservés hors du logiciel de courriel.

Comme nous l’avons vu ci-haut, ces courriels doivent être conservés pendant une période assez longue et le logiciel de courriel n’est pas l’endroit indiqué pour les conserver, car il existe un risque réel de perdre l’accès rapide aux messages et même de perdre des messages. De plus, en les conservant dans le logiciel de courriel, vous les séparez des autres documents qui forment le dossier plus complet portant sur l’objet du message.

Pour toutes ces raisons, le meilleur endroit pour conserver les courriels ayant une valeur légale ou financière est le même endroit où vous conservez tous vos autres documents numériques, c’est-à-dire dans votre arborescence de fichiers qui sert normalement à la gestion de vos documents numériques.

Messageries

Pour les autres logiciels de messagerie, comme Slack, Hangout ou Messenger, il faudra se référer aux fonctionnalités spécifiques de chacun pour connaître les possibilités d’exportation des messages.

6.2 Les formats d’enregistrement

Le fait de ne pas conserver vos courriels dans le logiciel de courriel implique de les enregistrer dans l’espace de gestion des documents (disque commun, serveur, nuage informatique). Il en existe plusieurs formats. Le format eml est le format par défaut pour le courriel. Le format eml permet de conserver la pièce jointe avec le courriel. Par contre, ce format est plus difficile à ouvrir. En effet, même si votre logiciel permet l’enregistrement en eml, il ne permet peut-être pas de l’ouvrir. Faites des tests avant de choisir ce format d’enregistrement.

Il est aussi possible de les enregistrer en format html ou en texte brut. Ces deux formats vous permettront d’ouvrir les courriels dans votre navigateur Web. Par contre, s’il y a une pièce jointe, celle-ci ne sera pas enregistrée à même le fichier.

Enfin, vous pouvez enregistrer vos courriels en les exportant en format PDF ou la variante PDF/A pour les courriels à conservation permanente. Le PDF permet d’ouvrir les fichiers avec un logiciel standard de bureautique. Tout comme lors de l’enregistrement en format html, la pièce jointe ne suivra pas dans le fichier PDF du courriel. Il faudra l’enregistrer à part et s’assurer de classer les deux fichiers ensemble dans votre arborescence de fichiers.

7. La sécurité et la confidentialité des messages

7.1 La signature électronique du courriel

Bien que la signature électronique des courriels existe depuis 1991, son utilisation est encore marginale. La signature électronique offre beaucoup d’avantages. Elle permet, en autres, de vérifier l’intégrité du contenu des messages et de lier formellement l’identité du signataire à ses messages. Enfin, la signature électronique confère à vos documents la même valeur légale que votre signature manuscrite, et ce, tant au niveau des lois fédérales que provinciales.

Il existe deux méthodes de signature électronique : avec clés PGP (Pretty Good Privacy ; en français, assez bonne confidentialité) et avec un certificat numérique (voir section 13).

La méthode PGP repose sur le standard OpenPGP (RFC 4880) pour le chiffrement et le déchiffrement de données. Il repose sur la confiance entre les utilisateurs. L’expéditeur signe avec sa clé privée et le destinataire interprète la signature avec la clé publique.

La méthode avec un certificat numérique (à clé publique), dont le standard le plus populaire est le X.509, repose sur la confiance dans l’autorité de certification. Voici des exemples d’autorité de certification : Notarius, CAcert, Thawte, Verisign. L’expéditeur signe avec sa clé privée et le destinataire interprète la signature avec la clé publique.

Instructions pour créer une paire de clés PGP

Les instructions pour créer une paire de clés PGP varient selon votre système d’exploitation.

Nous vous suggérons de consulter le site OpenClassrooms SAS pour obtenir des informations spécifiques à votre système d’exploitation ou encore le site OpenGPG pour une liste de logiciels par type de système d’exploitation.

Instructions pour obtenir un certificat numérique

Il existe plusieurs services qui offrent, gratuitement ou non, des certificats numériques pour signer et chiffrer vos courriels. Dans tous les cas, vous devrez vous inscrire et fournir certains renseignements personnels permettant de vous identifier.

Parmi les options gratuites et libres, consultez le site : CAcert.

Si un processus demande des initiales ou une signature manuscrite, vous pourriez utiliser la technologie Renseignement et signature de formulaires que vous pouvez trouver sur le site Adobe.

7.2 La confidentialité des courriels

Vous connaissez probablement la métaphore associant le courriel et la carte postale. Pour éviter que le contenu de vos courriels soit accessible à tous, il faudra dans certaines situations chiffrer vos envois. La technique de chiffrement repose sur les mêmes standards que la signature électronique (voir la section 7.1). Ici, l’objectif est de cacher le contenu aux curieux et aux pirates informatiques, et non d’assurer l’intégrité ou la non-répudiation du message.

Si votre courriel est chiffré, seul le destinataire aura accès à son contenu; si un destinataire a reçu accidentellement votre message, ce dernier sera illisible, car ce destinataire ne possède pas la clé de chiffrement.

8. La législation et le contexte réglementaire

Le cadre juridique et réglementaire varie pour chaque organisme. Outre vos règlements généraux, votre code de déontologie, votre code d’éthique et vos politiques internes, certaines lois et règlements s’appliquent. Lors de la rédaction de votre politique de gestion de courriel, vous devrez tenir compte de certaines lois et règlements spécifiques à votre organisme. Ces éléments contribueront à guider la rédaction de votre politique et l’utilisation quotidienne des courriels et des messageries instantanées.

8.1 L’intégrité

La section VI du Code civil du Québec établit la neutralité technologique des documents. Le Code civil stipule aussi que « L’intégrité d’un document est assurée, lorsqu’il est possible de vérifier que l’information n’en est pas altérée et qu’elle est maintenue dans son intégralité, et que le support qui porte cette information lui procure la stabilité et la pérennité voulue. » 1.

La Loi concernant le cadre juridique des technologies de l’information définit la valeur d’un document technologique (comme un courriel) et dans quelles conditions un tel document a une valeur juridique et qu’il est intègre.

La loi établit aussi les conditions dans lesquelles un document technologique est équivalent à un document ayant les mêmes objectifs ou le même sujet, même si celui-ci est sur un support ou dans un format différent.

1. Code civil du Québec, RLRQ c CCQ-1991, article 2839 consulté le 22 juin 2017

8.2 Sécuriser

L’article 10 de la Loi sur la protection des renseignements personnels dans le secteur privé prévoit que : « Toute personne qui exploite une entreprise doit prendre les mesures de sécurité propres à assurer la protection des renseignements personnels collectés, utilisés, communiqués, conservés ou détruits et qui sont raisonnables compte tenu, notamment, de leur sensibilité, de la finalité de leur utilisation, de leur quantité, de leur répartition et de leur support. » Vous devez donc vous assurer de ne pas transmettre d’informations confidentielles par courriel ou messagerie sans les chiffrer.

Par exemple, il serait contraire au contenu du paragraphe précédent de transmettre par courriel des informations nominatives sur des participants à un programme de subvention.

9. Au départ d’un.e employé.e

Le départ d’un.e employé.e doit s’accompagner d’une série de mesures pour bloquer les accès qu’il ou qu’elle possédait aux différents systèmes de l’organisme, incluant les courriels.

Voici deux scénarios concernant le départ d’un.e employé.e. Ces scénarios peuvent s’intégrer dans votre politique (voir 2.2).

  • Scénario d’un départ annoncé :
    • Courriel automatique avec message de redirection vers le ou la nouvel.le employé.e ou une adresse générale (info@exemple.org) ;
    • Interruption de l’accès à l’employé.e qui a quitté, pour qu’il ou elle ne puisse consulter ou répondre aux courriels après son départ ;
    • Fermeture du compte.
  • Scénario d’un départ inopiné :
    • Interruption immédiate de l’accès au compte ;
    • Réacheminement des courriels vers une adresse générale (info@exemple.org) ;
    • Fermeture du compte.

Selon la Loi concernant le cadre juridique des technologies de l’information, un courriel est réputé reçu si l’expéditeur ne reçoit pas de message d’erreur de transmission ou de réception.

10. Logiciels collaboratifs et bases de connaissances

10.1 Logiciels collaboratifs

Les logiciels collaboratifs comme Alfresco ou Sharepoint permettent de centraliser les dossiers et les documents de votre organisme. Ils permettent aussi de ne plus envoyer de documents au moyen des pièces jointes du logiciel de courriel. En effet, les logiciels collaboratifs offrent la possibilité de partager un document à même leur interface Web.

Il en va de même pour les logiciels de partage de documents comme ownCloud ou Dropbox.

Dans tous les cas, le destinataire recevra un courriel lui annonçant qu’un document est disponible pour la visualisation ou le téléchargement. Par contre, ce courriel n’aura qu’une valeur éphémère (voir la section 3.4 et l’ annexe B).

10.2 Bases de connaissances (wikis)

Si les employé.es de votre organisme conservent ou demandent à conserver des courriels pour leur valeur d’information ou comme documentation, il est probablement temps de considérer l’installation et l’utilisation d’une base de connaissances.

Une base de connaissances peut prendre la forme d’un wiki. Un wiki est un espace de travail collaboratif où les participants sont invités à contribuer et à partager leurs connaissances. Wikipédia est probablement l’exemple le plus connu.

Les employé.es pourront créer des pages dans le wiki de votre organisme pour ajouter le contenu des courriels auparavant conservés uniquement pour leur valeur d’information.

Il existe plusieurs logiciels de wiki que vous pouvez installer sur vos propres serveurs, comme MediaWiki, DokuWiki ou TiddlyWiki.

Contrairement aux autres wikis, TiddlyWiki fonctionne sans installation, il est donc idéal pour les travailleurs autonomes ou les très petites organisations.

Il est aussi possible de se procurer un wiki sous forme de service, comme Confluence, ou un wiki intégré à un logiciel plus complet de travail collaboratif, comme Alfresco.

11. Conclusion

Tous les éléments de gestion et d’évaluation des courriels tendent vers plusieurs objectifs permettant à votre organisme de : faire valoir ses droits et de remplir ses obligations, implanter des bonnes pratiques pour assurer le suivi des dossiers dans un contexte de mobilité du personnel, rendre les processus de travail plus transparents et fluides, et finalement, conserver la mémoire de l’organisme.

12. Références bibliographiques

Archives nationales (France). 2012. La gestion et l’archivage des courriels – Manuel pratique Version 2. 60 p. Consulté le 5 mai 2017.

Bibliothèque et Archives nationales du Québec. 2009. Orientations pour la gestion documentaire des courriels au gouvernement du Québec. [Québec], Bibliothèque et Archives nationales du Québec. 20 p. Consulté le 5 mai 2017.

Lafond. « Perdre son temps avec le courriel au travail…VRAIMENT ? ». Consulté le 5 mai 2017.

Larochelle, Samuel. 2013. « Courriels au bureau: étiquette, orthographe et ton! ». La Presse. Consulté le 5 mai 2017.

National Archives and Records Administration. 2013. Best Practices for the Capture of Social Media Records. 25 p. Consulté le 5 mai 2017.

Office québécois de la langue française. « Nétiquette ». Consulté le 12 mars 2017.

Périat, Nicole. 1997. « Politique de gestion du courrier électronique : des mesures à prendre. » Cursus, vol. 3, no 1. Consulté le 30 juin 2017.

Québec (Province). Code civil du Québec. Consulté le 5 mai 2017.

Québec (Province). Loi sur la protection des renseignements personnels dans le secteur privé. Consulté le 5 mai 2017.

Robert Half Canada. 2016. « Courriels professionnels – perte de temps dans 9 % des cas selon les dirigeants. » Cision. Consulté le 12 mars 2017.

Roy, Sophie. « Médias sociaux d’entreprise et gestion documentaire : démystification ». Convergence. Consulté le 5 mai 2017.

WikiHow. Comment choisir un adresse de courriel. Consulté le 22 juin 2017.

Zhang, Jane. 2015 « Correspondence as a documentary form, its persistent representation, and email management, preservation, and access ». Records Management Journal, vol. 25, no 1. Consulté le 5 mai 2017.

13. Lexique

Certificat numérique

« Document électronique délivré par une autorité de certification, qui garantit l’authenticité des clés publiques contenues dans un annuaire. » Consulté le 5 mai 2017.

Courriel

« Message transmis par un utilisateur vers un ou plusieurs destinataires, d’ordinateur à ordinateur, par l’intermédiaire d’un réseau informatique, favorisant entre eux un échange rapide et sans frontières. » Consulté le 5 mai 2017.

Clé privée

« Clé cryptographique, composante de la biclé, qui est connue de son unique propriétaire et utilisée par lui seul pour déchiffrer un message dont il est le destinataire, ou pour signer un message dont il est l’expéditeur. » Consulté le 5 mai 2017.

Clé publique

« Clé cryptographique, composante de la biclé, qui est stockée dans un annuaire accessible à tous les membres d’un réseau ou d’une organisation, et qui permet de transmettre en toute confidentialité des messages à son unique propriétaire, ou d’authentifier à l’arrivée des messages émis par ce dernier. » Consulté le 5 mai 2017.

Document

« Information portée par un support — information délimitée et structurée, de façon tangible ou logique selon le support qui la porte, et intelligible sous forme de mots, de sons ou d’images. » Source : Loi concernant le cadre juridique des technologies de l’information (LCCJTI). Consulté le 5 mai 2017.

Document semi-actif

« Un document qui est occasionnellement utilisé à des fins administratives ou légales. » Source : Loi sur les archives, art. 2, 1983. Consulté le 5 mai 2017.

Dossier

« […] ensemble composé de pièces, de documents ou même de données (son, image, texte, etc), organiquement constitué par une personne physique ou morale dans l’exercice de ses fonctions, relatif à une même affaire ou objet […]. » Source : Rousseau, Jean-Yves et Carol Couture. 1994. Les fondements de la discipline archivistique. Sainte-Foy : Presses de l’Université du Québec, p. 285.

Non-répudiation

« Dans les opérations comportant une signature électronique ou impliquant des échanges de données informatisés, impossibilité pour une partie de nier avoir participé en totalité ou en partie à un échange, du fait de l’existence de contrôles d’authentification, d’accusés de réception et de pistes d’audit efficaces. » Consulté le 22 juin 2017.

Politique

« Ensemble de principes généraux indiquant la ligne de conduite adoptée par une organisation privée ou publique, dans un secteur donné, et qui guident l’action ou la réflexion dans la gestion de ses activités. » Consulté le 12 mars 2017.

PDF/A

« PDF/A est une famille de normes ISO (ISO 19005) qui définissent des sous-ensembles du format PDF à des fins d’archivage à long terme de documents électroniques. » Consulté le 29 juin 2017.

Annexe A — Composantes d’une politique de gestion des courriels

Voici les composantes d’une politique de gestion des courriels. En guise de référence, nous vous suggérons de consulter le texte de Nicole Périat et les Orientations pour la gestion documentaire des courriels au gouvernement du Québec (les deux sont disponibles dans la bibliographie).

  1. Politique de gestion des courriels
  2. Objectifs de la politique
  3. Définitions
  4. Champs d’application
  5. Rôles et responsabilités
  6. Utilisation du courriel
  7. Évaluation des courriels
  8. Classification et disposition

Annexe B — Tableau des valeurs

Quoi enregistrer en dehors du logiciel de courriels

  • Les courriels qui sont des preuves d’une transaction ;
  • Les courriels qui sont les preuves d’une décision ;
  • Les courriels qui reflètent une position officielle de l’organisme ;
  • Les courriels qui accusent réception d’un rapport ou d’une information en vertu d’une loi ou d’un règlement ;
  • Les courriels qui permettent de comprendre l’élaboration et la mise en œuvre de rapports, d’études, de prises de position, etc.

Quoi détruire immédiatement

  • Les publicités et les pourriels ;
  • Les messages personnels ;
  • Les avis qui ne sont pas liés à une activité professionnelle ;
  • Les copies ou extraits de documents diffusés qui n’exigent pas de suivi de la part de l’organisme ;
  • Les discussions ou courriels d’une liste de diffusion, qui n’exigent pas de suivi de la part de l’organisme.

Quoi détruire rapidement

Les messages éphémères :

  • Demande pour obtenir une copie d’un document;
  • Rappel d’une date ou d’un rendez-vous importants;
  • Invitation à appeler quelqu’un par téléphone;
  • Accusé de réception d’un rapport ou d’une information, qui n’est pas exigé en vertu d’une loi ou d’un règlement;
  • Note de service, mémo interne, à l’exception de ceux liés à des dossiers spécifiques;
  • Courriel d’information générale, à l’exception de ceux liés à des dossiers spécifiques;
  • Courriel annonçant qu’un document est disponible pour la visualisation ou le téléchargement.

Annexe C — Réunion par courriel

Les raisons de la tenue d’une réunion par courriel doivent être définies par l’organisme. Ce type de réunion est souvent utile pour prendre une décision sur un sujet simple ou à un moment de l’année où il est difficile de rejoindre tous les membres d’un comité.

Voici quelques règles à suivre pour tenir une réunion par courriel :

  1. Pour une réunion du conseil d’administration, assurez-vous que vos règlements généraux prévoient les réunions par voie électronique ;
  2. Assurez-vous que tous les membres du comité sont inscrits dans votre liste d’envoi ;
  3. Commencer votre courriel par un rappel des règles à suivre ;
  4. Il ne devrait y avoir qu’un seul point de discussion et le premier courriel devrait contenir une résolution pour lancer les échanges ;
  5. Fixer d’avance le mécanisme de vote. Par exemple, ceux qui n’interviennent pas sont d’accord avec
    la résolution ;
  6. Fixer d’avance le temps imparti pour répondre à la première résolution ;
  7. Fixer d’avance le nombre maximum d’interventions de chaque membre du comité ;
  8. S’assurer que tous les membres du comité répondent avec Répondre à tous pour faire en sorte que tous les membres puissent participer au débat ;
  9. Identifier la personne responsable de la clôture du débat et de la compilation des votes, si cela
    est nécessaire ;
  10. Ne pas oublier d’intégrer l’échange de courriels aux autres procès-verbaux ou comptes rendus
    du comité.

Biographie de Dominic Boisvert

Improbable entrepreneur, en 1999, à la suite d’une maîtrise en histoire de l’Université de Sherbrooke et d’un certificat en archivistique de l’Université de Montréal, Dominic Boisvert est l’un des deux cofondateurs d’une société en nom collectif spécialisée en gestion des archives. Il est chargé de cours à l’École de bibliothéconomie et des sciences de l’information (EBSI) de l’Université de Montréal. Depuis 2012, il y enseigne principalement la gestion des archives numériques et la classification. Il s’intéresse aux multiples impacts de l’évolution des technologies sur la pratique de l’archivistique.

Remerciements

Merci à Dominic Boisvert pour sa précieuse collaboration dans la réalisation de ce document. Merci également à Patrick Vézina pour le travail de graphisme et de mise en page, ainsi qu’à Denis Lessard pour la révision des textes. La réalisation du Petit Guide vert sur la gestion des courriels et de la messagerie a été possible grâce au soutien financier du Comité sectoriel de la main d’œuvre en culture, Compétence Culture et du ministère de la Culture et des Communications via le Plan numérique culturel du Québec.

LE PETIT GUIDE VERT
SUR LA GESTION DES COURRIELS
ET DE LA MESSAGERIE

Chargée de projet : Lucie Bureau
Coordination : Catherine Bodmer
Rédaction : Dominic Boisvert
Révision : Denis Lessard
Graphisme : Patrick Vézina
Mise en ligne : Mathieu Gouin
Promotion : Marie-Hélène Duquette
Réalisation du document :
Regroupement des centres d’artistes autogérés du Québec
2, rue Sainte-Catherine Est, espace 302 / Montréal QC H2X 1K4
T (514) 842-3984
Distribution : RCAAQ / Pour commander : administration@rcaaq.org

© Compétence Culture et RCAAQ

Dépôt légal – 2017
Bibliothèque et Archives nationales du Québec
Bibliothèque et Archives Canada
ISBN : 978-2-9803946-6-9

Ce projet s’inscrit dans le cadre de la mise en œuvre du Plan culturel numérique du Québec et reçoit le soutien financier de :